伟德国际(bevictor)官方网站-源自英国始于1946
招生代码
12668
集团首页
设为首页
加入收藏
伟德国际1946bv官网
首页
关于我们
伟德国际1946bv官网简介
机构设置
现任领导
团队队伍
伟德国际1946bv官网新闻
教学管理
教学系部活动
实验实训室
实训基地
党政工团
党总支活动
团总支员工会活动
工会活动
人才招聘
招生工作
就业指导
员工工作
员工管理
员工活动
学子风采
员工会
工作室
校级工作室
建筑环境分析工作室
建筑工业化减震技术工作室
华辰名师工作室
绿建&设备双师工作室
建筑信息化社会服务工作室
小企鹅“1+x”数字技能人才实践双师工作室
建筑技术服务工作室
智能建造工作室
院级工作室
华联造价工作室
检测鉴定工作室
测量工作室
BIM工作室
建筑设备工作室
教科研
专升本
下载专区
评建专栏
相关栏目
党总支活动
团总支员工会活动
工会活动
院系热点
首页
»
党政工团
»
工会活动
»
正文
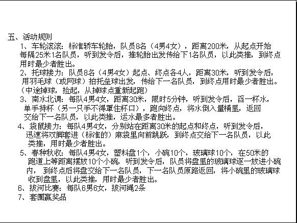
2014年工会工作安排
发布时间:2014年05月13日
来源: 伟德国际1946bv官网
字体大小:
小
中
大
版权所有:伟德国际(bevictor)官方网站-源自英国始于1946
地址:九号教学楼301 407 电话:020-39729806 邮箱:jz@gzist.edu.cn
友情链接: